🔥ГДЗ под запретом?

Пункт 21 Часть 1 ГДЗ Рабочая тетрадь Ткачёва Виленкин 5 класс (Математика)

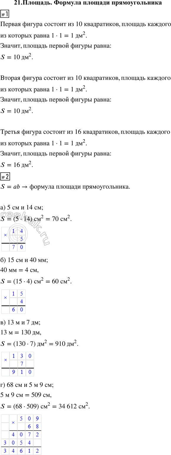
Изображение 1. Найдите площадь закрашенной фигуры S, если считать, что сторона клетки равна 1 дм:2. Найдите площадь прямоугольника S, если длины его смежных сторон:а) 5 см и 14...
Дополнительное изображение

Рассмотрим вариант решения задания из учебника Ткачёва, Виленкин 5 класс, Просвещение:
1. Найдите площадь закрашенной фигуры S, если считать, что сторона клетки равна 1 дм:
2. Найдите площадь прямоугольника S, если длины его смежных сторон:
а) 5 см и 14 см; б) 15 см и 40 мм; в) 13 м и 7 дм; г) 68 см и 5 м 9 см.
3. Найдите площадь фигуры, изобра жённой на рисунке, считая, что длина стороны клетки равна 1 см.
а) число целых клеток n = __;
б) число треугольников половинок клеток k = 6, они имеют площадь k : 2 = __ ;
в) n + k : 2 = _____ (см^2).
4. Найдите площадь S квадрата со стороной а, если:
а) а = 15 см; б) а = 1 дм 3 см.
5. Изобразите все равновеликие фигуры, состоящие их четырёх квадратов, соединённых сторонами (тетрамино). Должно получиться семь фигур.
*Цитирирование задания со ссылкой на учебник производится исключительно в учебных целях для лучшего понимания разбора решения задания.
*К сожалению, временные проблемы с публикацией комментариев с мобильных устройств.