Упр.2.84 ГДЗ Дорофеев Суворова 9 класс (Алгебра)
Решение #1

Рассмотрим вариант решения задания из учебника Дорофеев, Суворова, Бунимович 9 класс, Просвещение:
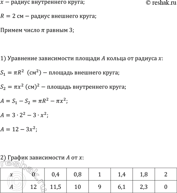
На рисунке 2.37 изображено кольцо, радиус внешнего круга которого равен 2 см.
1) Запишите формулу, выражающую зависимость площади А кольца от радиуса внутреннего круга х.
2) Начертите график зависимости А от х.
3) Какова область определения рассматриваемой функции?
4) Опишите, как меняется площадь А кольца с изменением х от О до 2; от 0 до 1; от 1 до 2.
Популярные решебники 9 класс Все решебники
*К сожалению, временные проблемы с публикацией комментариев с мобильных устройств.