Упр.2.4 ГДЗ Дорофеев Суворова 7 класс (Алгебра)
Решение #1

Рассмотрим вариант решения задания из учебника Дорофеев, Суворова, Бунимович 7 класс, Просвещение:
Практическая ситуация (145—146Tfr
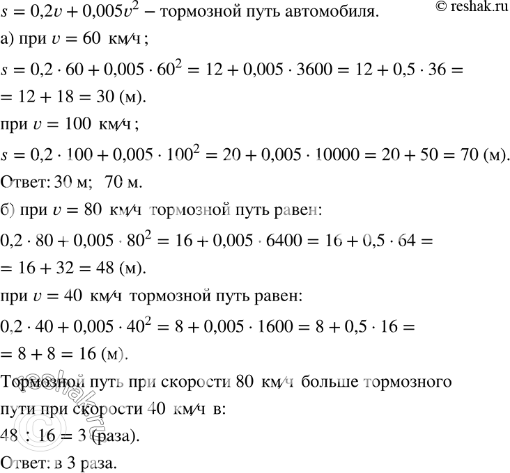
145 Если автомобиль едет со скоростью v км/ч, то его тормозной путь в метрах можно приближённо вычислить по формуле s = 0,2v + 0,005v2 (тормозной путь автомобиля — это расстояние, которое он проезжает после того, как водитель нажал на тормоз).
а) Вычислите тормозной путь автомобиля, который едет со скоростью 60 км/ч; 100 км/ч.
б) Во сколько раз больше тормозной путь автомобиля при скорости 80 км/ч, чем при скорости 40 км/ч?
Популярные решебники 7 класс Все решебники
*К сожалению, временные проблемы с публикацией комментариев с мобильных устройств.