Упр.2.2 ГДЗ Дорофеев Суворова 7 класс (Алгебра)
Решение #1

Рассмотрим вариант решения задания из учебника Дорофеев, Суворова, Бунимович 7 класс, Просвещение:
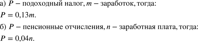
а) В России каждый работающий человек платит со своего заработка подоходный налог, составляющий 13%. Введите переменные и запишите формулу зависимости размера подоходного налога от величины заработка.
б) Сотрудники некоторого предприятия отчисляют в пенсионный фонд 4% от заработной платы. Введите переменные и запишите формулу зависимости размера пенсионных отчислений от величины заработной платы.
Популярные решебники 7 класс Все решебники
*К сожалению, временные проблемы с публикацией комментариев с мобильных устройств.