Упр.2.3 ГДЗ Дорофеев Суворова 9 класс (Алгебра)
Решение #1

Рассмотрим вариант решения задания из учебника Дорофеев, Суворова, Бунимович 9 класс, Просвещение:
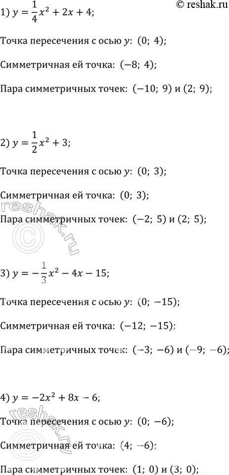
Покажите на каждом графике (см. рис. 2.2) точку его пересечения с осью у и симметричную ей точку. Запишите координаты отмеченных точек. Укажите на графике ещё одну пару симметричных точек и запишите их координаты.
Популярные решебники 9 класс Все решебники
*размещая тексты в комментариях ниже, вы автоматически соглашаетесь с пользовательским соглашением