Упр.19.13 ГДЗ Лукашик 7-9 класс по физике (Физика)
Решение #1

Рассмотрим вариант решения задания из учебника Лукашик, Иванова 7 класс, Просвещение:
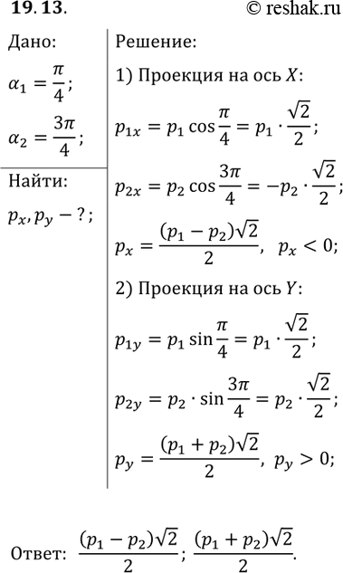
19.13. Импульсы двух тел представлены на рисунке II-102 с помощью векторов. Вектор p_1 образует с положительным направлением оси Х угол ?/4, а вектор импульса p_2 — угол 3?/4. Определите сумму проекций векторов на каждую из осей координат (с учётом знака).
Популярные решебники 7 класс Все решебники
*К сожалению, временные проблемы с публикацией комментариев с мобильных устройств.