Упр.19.7 ГДЗ Мерзляк 11 класс Базовый уровень (Алгебра)
Решение #1

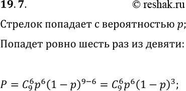
Рассмотрим вариант решения задания из учебника Мерзляк, Номировский, Полонский 11 класс, Просвещение:
19.7. Стрелок попадает в мишень с вероятностью p. Найдите вероятность того, что из 9 выстрелов стрелок попадёт в мишень ровно б раз.
Похожие решебники
Популярные решебники 11 класс Все решебники
*К сожалению, временные проблемы с публикацией комментариев с мобильных устройств.