Упр.19.8 ГДЗ Мерзляк 11 класс Базовый уровень (Алгебра)
Решение #1

Рассмотрим вариант решения задания из учебника Мерзляк, Номировский, Полонский 11 класс, Просвещение:
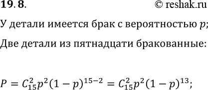
19.8. Вероятность того, что станок изготовит бракованную деталь, равна р. Какова вероятность того, что из 15 деталей ровно 2 будут бракованными?
Похожие решебники
Популярные решебники 11 класс Все решебники
*К сожалению, временные проблемы с публикацией комментариев с мобильных устройств.