Стр.19 ГДЗ Контрольные и диагностические работы Башмаков Нефедова 4 класс (Математика)
Решение #1

Рассмотрим вариант решения задания из учебника Нефедова, Башмаков 4 класс, Просвещение:
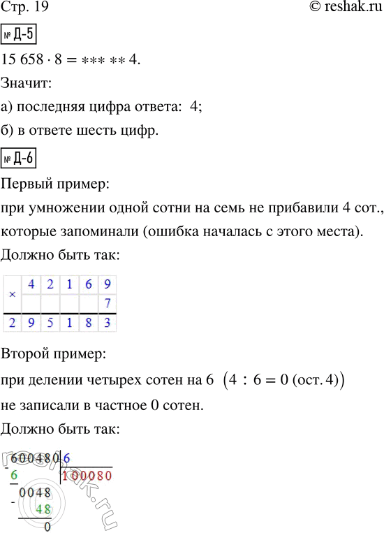
Д-5. Не выполняя вычислений 15 658 · 8, определи и обведи подходящий ответ:
а) последняя цифра ответа (1, 2, 3, 4, 5, 6, 7, 8, 9, 0);
б) количество цифр в ответе (три, четыре, пять, шесть).
Д-6. Проверь вычисления и исправь ошибки.
Д-7. Аренда велосипеда стоит 150 р. в час, но 450 р. в сутки. Выполни, если нужно, вычисления и заполни таблицу.
Д-8. Начерти квадрат, площадь которого равна 400 мм^2. Чему равна сторона такого квадрата?
Похожие решебники
Популярные решебники 4 класс Все решебники
*К сожалению, временные проблемы с публикацией комментариев с мобильных устройств.