Стр.21 ГДЗ Контрольные и диагностические работы Башмаков Нефедова 4 класс (Математика)
Решение #1

Рассмотрим вариант решения задания из учебника Нефедова, Башмаков 4 класс, Просвещение:
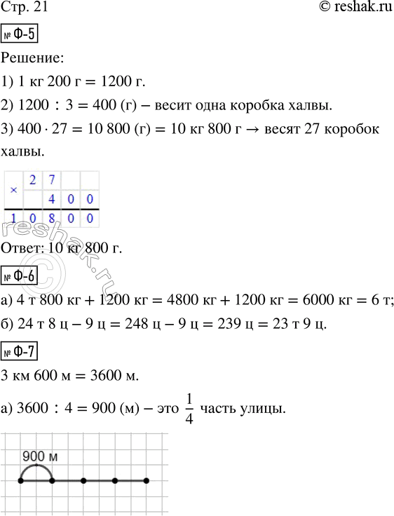
Ф-5. Предложи другой способ решения задачи Ф-2.
Ф-6. Выполни действия.
а) 4 т 800 кг + 1200 кг =
б) 24 т 8 ц - 9 ц =
Ф-7. Длина улицы 3 км 600 м. Покажи на чертеже и вычисли:
а) длину 1/4 части улицы:
б) длину 2/4 частей улицы:
в) длину 3/4 частей улицы:
Ф-8. Периметр квадрата равен 8 см. Из двух таких квадратов сложили прямоугольник. Сделай чертёж и найди периметр прямоугольника.
Похожие решебники
Популярные решебники 4 класс Все решебники
*размещая тексты в комментариях ниже, вы автоматически соглашаетесь с пользовательским соглашением