Стр.15 ГДЗ Контрольные и диагностические работы Башмаков Нефедова 4 класс (Математика)
Решение #1

Рассмотрим вариант решения задания из учебника Нефедова, Башмаков 4 класс, Просвещение:
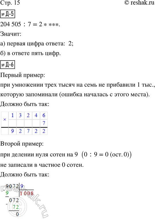
Д-5. Не выполняя вычислений 204 505 : 7, определи и обведи подходящий ответ:
а) первая цифра ответа (1, 2, 3, 4, 5, 6, 7, 8, 9, 0);
б) количество цифр в ответе (две, три, четыре, пять).
Д-6. Проверь вычисления и исправь ошибки.
Д-7. За 3 одинаковых билета на концерт заплатили 8400 р. Запиши, если нужно, вычисления и заполни таблицу.
Д-8. Начерти квадрат, площадь которого равна 4 см^2. Чему равна сторона такого квадрата?
Похожие решебники
Популярные решебники 4 класс Все решебники
*размещая тексты в комментариях ниже, вы автоматически соглашаетесь с пользовательским соглашением