Упр.18.3 ГДЗ Мерзляк 10 класс Углубленный уровень (Алгебра)
Решение #1

Рассмотрим вариант решения задания из учебника Мерзляк, Номировский, Поляков 10 класс, Просвещение:
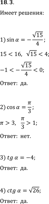
18.3. Возможно ли равенство:
1) sin(?)=-v15/4; 3) tg(?)=-4;
2) cos(?)=?/3; 4) ctg(?)=v26?
Похожие решебники
Популярные решебники 10 класс Все решебники
*размещая тексты в комментариях ниже, вы автоматически соглашаетесь с пользовательским соглашением