Упр.178 ГДЗ Мерзляк Полонский 6 класс (Математика)
Решение #1
Решение #2

Рассмотрим вариант решения задания из учебника Мерзляк, Полонский, Якир 6 класс, Вентана-Граф:
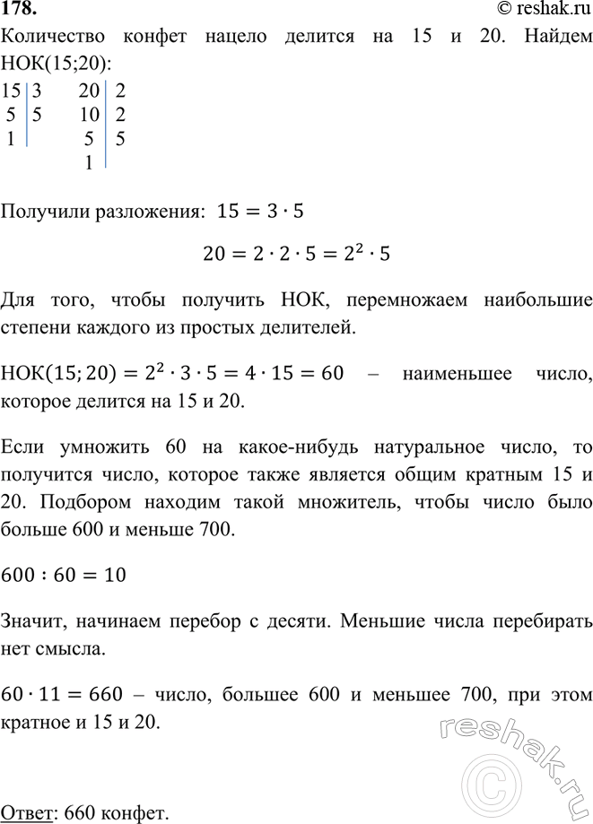
178 Готовя подарки к Новому году, члены родительского комитета 6 класса увидели, что имеющиеся конфеты можно разложить поровну по 15 штук или по 20 штук в один подарок. Сколько было конфет, если известно, что их было больше 600 и меньше 700?
Похожие решебники
Популярные решебники 6 класс Все решебники
*размещая тексты в комментариях ниже, вы автоматически соглашаетесь с пользовательским соглашением