Задание 2 Параграф 17 ГДЗ Мякишев 10 класс (Физика)
Решение #1
Решение #2
Решение #3

Рассмотрим вариант решения задания из учебника Мякишев, Буховцев 10 класс, Просвещение:
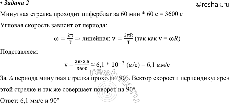
2. Длина минутной стрелки часов на Спасской башне Московского Кремля 3,5 м. Определите модуль и изменение направления линейной скорости конца стрелки через каждые 15 мин в течение часа.
Похожие решебники
Популярные решебники 10 класс Все решебники
*К сожалению, временные проблемы с публикацией комментариев с мобильных устройств.