Задание 1 Параграф 17 ГДЗ Мякишев 10 класс (Физика)
Решение #1
Решение #2
Решение #3

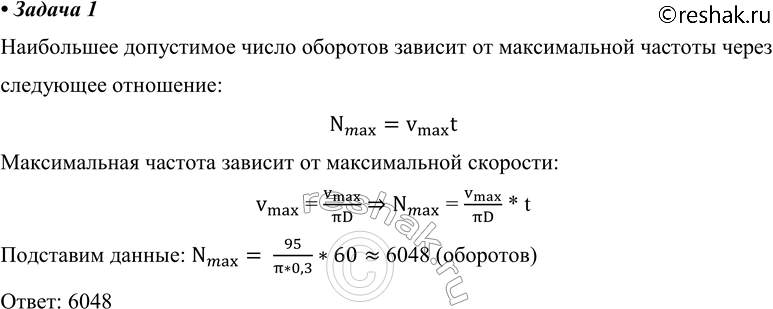
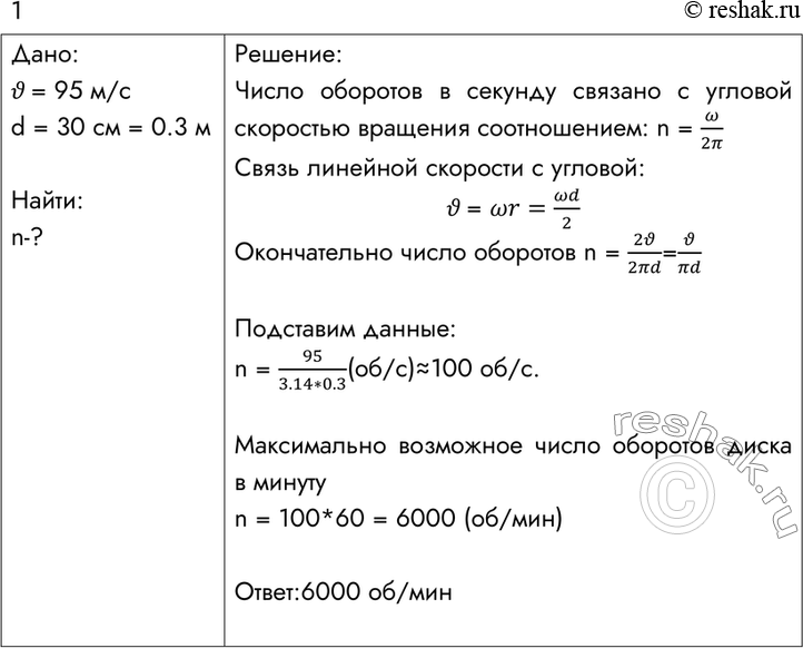
Рассмотрим вариант решения задания из учебника Мякишев, Буховцев 10 класс, Просвещение:
1. Линейная скорость периферийных точек шлифовального камня не должна превышать 95 м/с. Определите наибольшее допустимое число оборотов в минуту для диска диаметром 30 см.
Похожие решебники
Популярные решебники 10 класс Все решебники
*К сожалению, временные проблемы с публикацией комментариев с мобильных устройств.