Задание ЕГЭ 2 Параграф 16 ГДЗ Мякишев 10 класс (Физика)
Решение #1

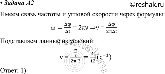
Рассмотрим вариант решения задания из учебника Мякишев, Буховцев 10 класс, Просвещение:
A1 Материальная точка, двигаясь равномерно по окружности, за 3 с прошла четверть окружности. Определите частоту обращения точки.
1) 1/12*c^-1
2) 1/3*c^-1
3) 1/4*c^-1
4) 1/2*c^-1
Похожие решебники
Популярные решебники 10 класс Все решебники
*К сожалению, временные проблемы с публикацией комментариев с мобильных устройств.