Упр.167 ГДЗ Колягин Ткачёва 7 класс (Алгебра)
Решение #1 (Учебник 2023)
Решение #2 (Учебник 2012)

Рассмотрим вариант решения задания из учебника Колягин, Ткачёва, Фёдорова 7 класс, Просвещение:
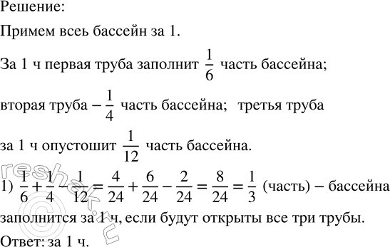
В бассейн подведены три трубы. Первая может заполнить бассейн за 6 ч, вторая — за 4 ч, а через третью вода из полного бассейна может вытечь за 12 ч. За какое время заполнится треть бассейна, если включить все три трубы одновременно?
Записать частное в виде степени:
1) (-9/7)^8 :(-9/7)^5;
2) (1/17)^18 :(1/17)^17;
3) x^21 :x^7;
4) d^24 :d^12.
Популярные решебники 7 класс Все решебники
*размещая тексты в комментариях ниже, вы автоматически соглашаетесь с пользовательским соглашением