Проверь себя Глава 1 ГДЗ Колягин Ткачёва 7 класс (Алгебра)
Решение #1 (Учебник 2012)

Рассмотрим вариант решения задания из учебника Колягин, Ткачёва, Фёдорова 7 класс, Просвещение:
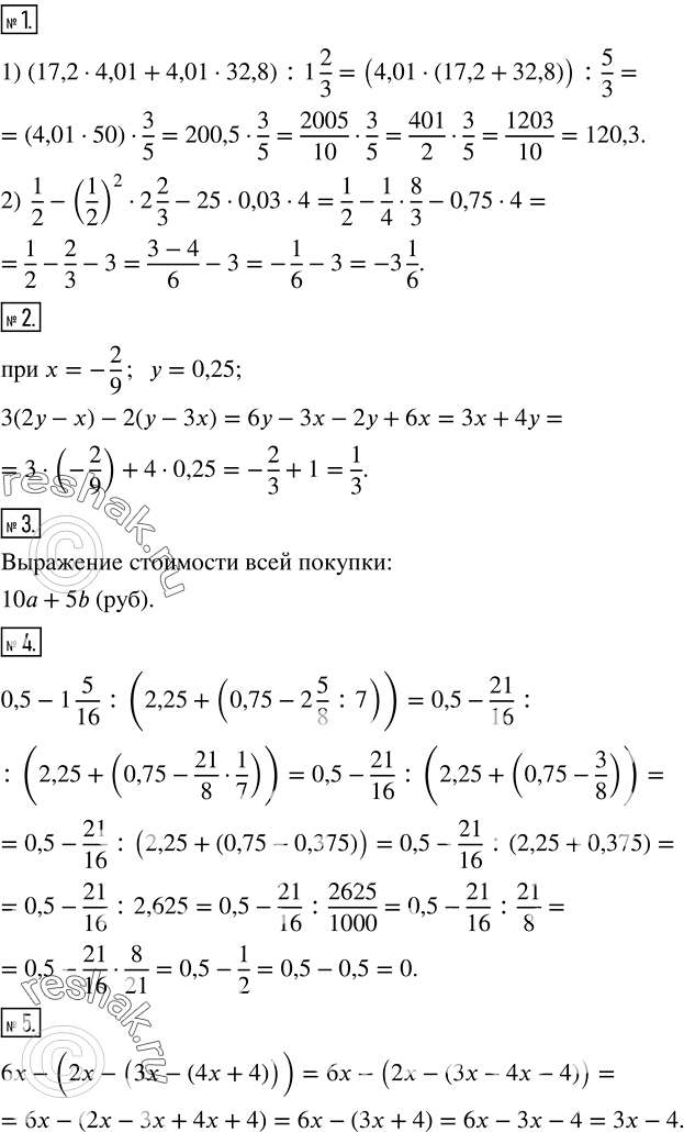
Вычислить: 1) (17,2•4,01+4,01•32,8) :1 2/3; 2) 1/2-(1/2)^2•2 2/3-25•0,03•4.
2. Упростить выражение 3(2y-x)-2(y-3x) и найти его числовое значение при x=-2/9, y=0,25.
3. Для лагеря купили 10 мячей и 5 ракеток. Один мяч стоит a рублей, а одна ракетка - b рублей. Написать выражение стоимости всей покупки.
4. Вычислить: 0,5-1 5/16 :(2,25+(0,75-2 5/8 :7)).
5. Упростить выражение 6x-(2x-(3x-(4x+4))).
6. Тетрадь стоит n р., а ручка - m р. Записать стоимость покупки 2 тетрадей и 3 ручек после снижения цены ручки на 2 %, а тетради - на 3 %.
7. Найти рациональным способом значение выражения:
2/3 (1,2+1,7+2,1+2,9+3,3+3,8).
8. Число сотен трехзначного числа в 2 раза меньше числа десятков и в 3 раза меньше числа единиц. Докажите, что сумма этого числа и числа, записанного теми же цифрами, но в обратном порядке, делится на 4.
9. Трое друзей покупали музыкальные инструменты. Первый внес a р., второй - на 10 % больше, чем первый, а третий - на 40 % меньше, чем оба его друга внесли вместе. Чей взнос был самым большим?
Популярные решебники 7 класс Все решебники
*К сожалению, временные проблемы с публикацией комментариев с мобильных устройств.