Упр.159 ГДЗ Бунимович Булычев 10 класс (Алгебра)

Решение #1

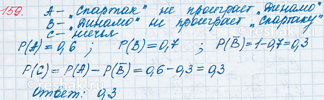
Изображение 159. Вероятность, что в предстоящем матче команда «Спартак» не проиграет команде «Динамо» равна 0,6. Вероятность, что «Динамо» не проиграет «Спартаку», равна 0,7. С...

Рассмотрим вариант решения задания из учебника Бунимович, Булычев 10 класс, Просвещение:
159. Вероятность, что в предстоящем матче команда «Спартак» не проиграет команде «Динамо» равна 0,6. Вероятность, что «Динамо» не проиграет «Спартаку», равна 0,7. С какой вероятностью этот матч завершится вничью?
*Цитирирование задания со ссылкой на учебник производится исключительно в учебных целях для лучшего понимания разбора решения задания.
*размещая тексты в комментариях ниже, вы автоматически соглашаетесь с пользовательским соглашением