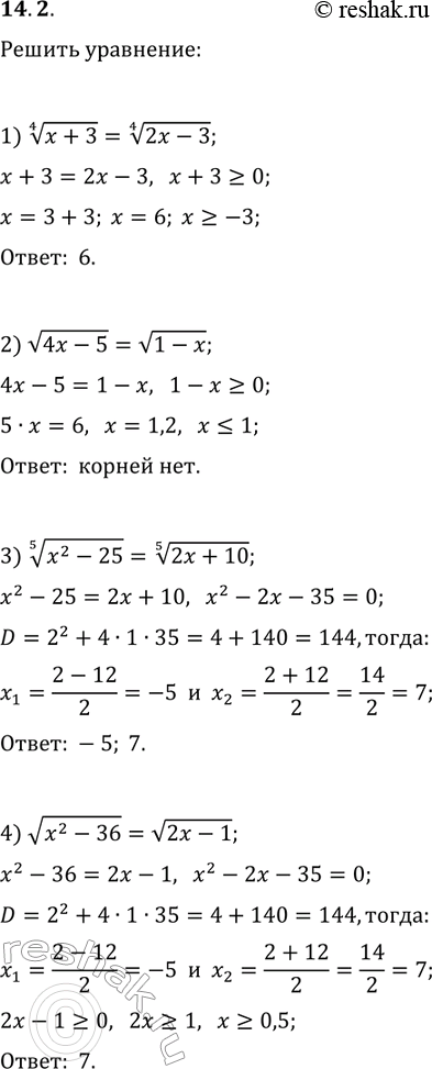
Упр.14.2 ГДЗ Мерзляк 10 класс Углубленный уровень (Алгебра)
Решение #1

Рассмотрим вариант решения задания из учебника Мерзляк, Номировский, Поляков 10 класс, Просвещение:
14.2. Решите уравнение:
1) (x+3)^(1/4)=(2x-3)^(1/4); 3) (x^2-25)^(1/5)=(2x+10)^(1/5);
2) v(4x-5)=v(1-x); 4) v(x^2-36)=v(2x-1).
Похожие решебники
Популярные решебники 10 класс Все решебники
*размещая тексты в комментариях ниже, вы автоматически соглашаетесь с пользовательским соглашением