Упр.14.16 ГДЗ Мерзляк 10 класс Углубленный уровень (Алгебра)
Решение #1

Рассмотрим вариант решения задания из учебника Мерзляк, Номировский, Поляков 10 класс, Просвещение:
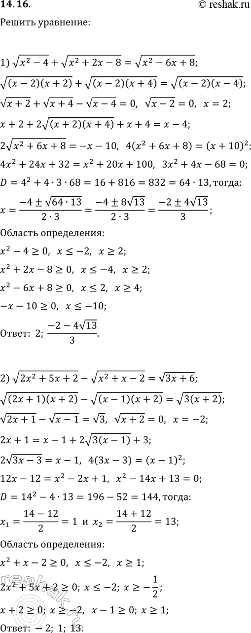
14.16. Решите уравнение:
1) v(x^2-4)+v(x^2+2x-8)=v(x^2-6x+8);
2) v(2x^2+5x+2)-v(x^2+x-2)=v(3x+6).
Похожие решебники
Популярные решебники 10 класс Все решебники
*размещая тексты в комментариях ниже, вы автоматически соглашаетесь с пользовательским соглашением