Упр.139 ГДЗ Колягин Ткачёва 7 класс (Алгебра)
Решение #1 (Учебник 2023)
Решение #2 (Учебник 2012)

Рассмотрим вариант решения задания из учебника Колягин, Ткачёва, Фёдорова 7 класс, Просвещение:
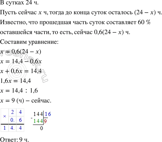
Который сейчас час, если прошедшая часть суток составляет 60 % оставшейся части?
Упростить выражение:
1) p•p•p+q•q;
2) a•a+b•b•b•b;
3) a•a+a•a+a•a;
4) x•x•x+x•x•x.
Популярные решебники 7 класс Все решебники
*размещая тексты в комментариях ниже, вы автоматически соглашаетесь с пользовательским соглашением