Упр.133 ГДЗ Колягин Ткачёва 7 класс (Алгебра)
Решение #1 (Учебник 2023)
Решение #2 (Учебник 2012)

Рассмотрим вариант решения задания из учебника Колягин, Ткачёва, Фёдорова 7 класс, Просвещение:
Найти число, если:
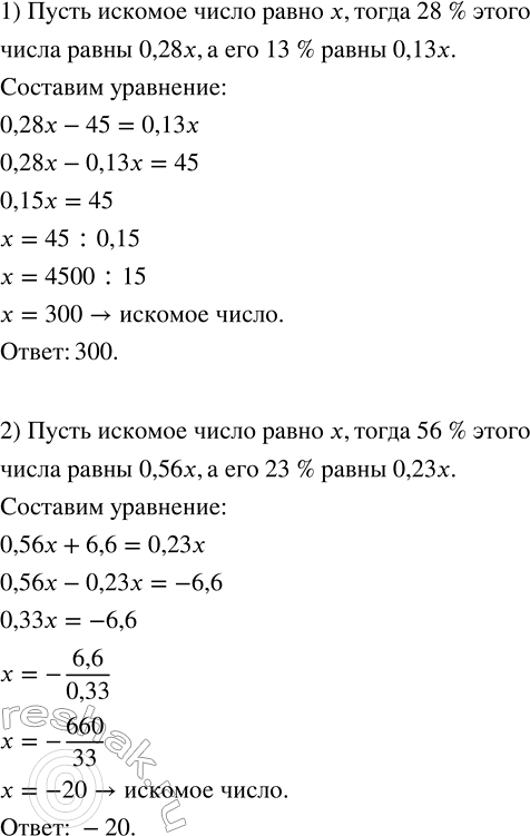
1) 28 % этого числа на 45 больше его 13 %;
2) 56 % этого числа на 6,6 меньше его 23 %.
Вычислить площадь квадрата со стороной, равной:
1) 5 см; 2) 1/2 м; 3) 3 1/4 км; 4) 2,7 дм.
Популярные решебники 7 класс Все решебники
*К сожалению, временные проблемы с публикацией комментариев с мобильных устройств.