Упр.142 ГДЗ Колягин Ткачёва 7 класс (Алгебра)
Решение #1 (Учебник 2023)
Решение #2 (Учебник 2012)

Рассмотрим вариант решения задания из учебника Колягин, Ткачёва, Фёдорова 7 класс, Просвещение:
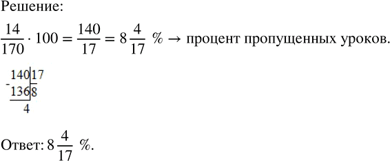
Из 170 уроков математики ученик 6 класса пропустил 14. Найти процент пропущенных уроков.
Вычислить:
1) 1^5;
2) (-1)^7;
3) 0^15;
4) 0^5.
Популярные решебники 7 класс Все решебники
*К сожалению, временные проблемы с публикацией комментариев с мобильных устройств.