Упр.1377 ГДЗ Мерзляк Полонский 6 класс (Математика)
Решение #1
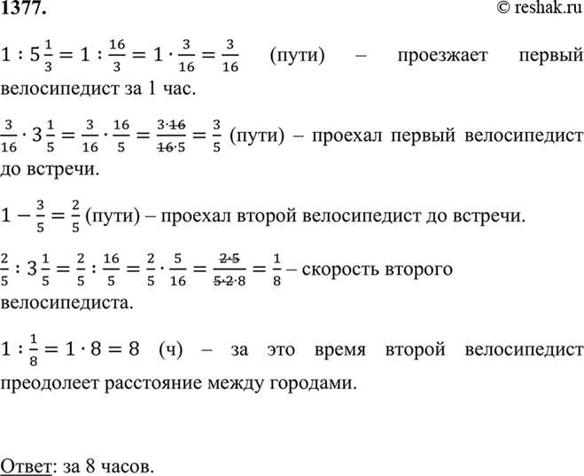
Решение #2

Рассмотрим вариант решения задания из учебника Мерзляк, Полонский, Якир 6 класс, Вентана-Граф:
1377. Из двух городов одновременно навстречу друг другу выехали два велосипедиста и встретились через 3*1/5 ч после выезда. Один из них проезжает расстояние между городами за 5*1/3 ч. За какое время преодолеет это расстояние другой велосипедист?
Похожие решебники
Популярные решебники 6 класс Все решебники
*К сожалению, временные проблемы с публикацией комментариев с мобильных устройств.