Упр.1374 ГДЗ Мерзляк Полонский 6 класс (Математика)
Решение #1
Решение #2

Рассмотрим вариант решения задания из учебника Мерзляк, Полонский, Якир 6 класс, Вентана-Граф:
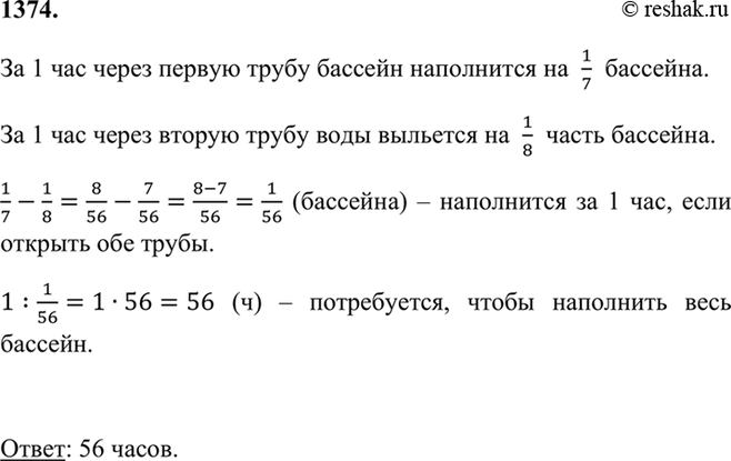
1374. Через одну трубу бассейн можно наполнить за 7 ч, а вылить всю воду можно через другую трубу за 8 ч. За сколько часов наполнится бассейн, если одновременно открыть обе трубы?
Похожие решебники
Популярные решебники 6 класс Все решебники
*размещая тексты в комментариях ниже, вы автоматически соглашаетесь с пользовательским соглашением