Упр.1376 ГДЗ Мерзляк Полонский 6 класс (Математика)
Решение #1
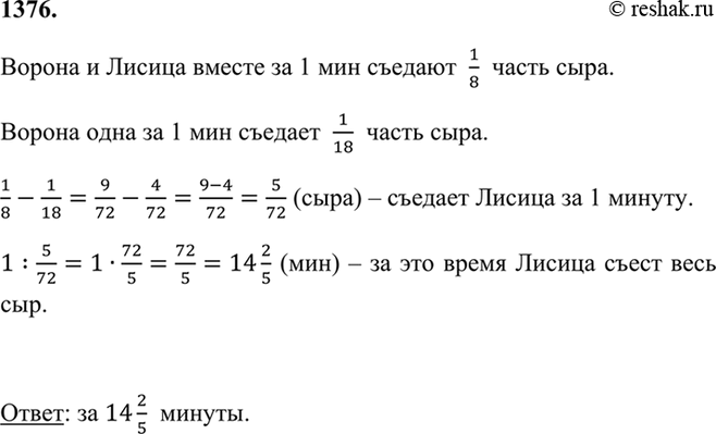
Решение #2

Рассмотрим вариант решения задания из учебника Мерзляк, Полонский, Якир 6 класс, Вентана-Граф:
1376. Ворона и Лисица могут съесть вместе головку сыра за 8 мин. За сколько минут может съесть эту головку сыра Лисица, если Ворона может сделать это за 18 мин?
Похожие решебники
Популярные решебники 6 класс Все решебники
*размещая тексты в комментариях ниже, вы автоматически соглашаетесь с пользовательским соглашением