Упр.130 ГДЗ Мерзляк Полонский 5 класс (Математика)
Решение #1 (Учебник 2024)
Решение #2 (Учебник 2019)
Решение #3 (Учебник 2019)

Рассмотрим вариант решения задания из учебника Мерзляк, Полонский, Якир 5 класс, Просвещение:
Постройте окружность, которая проходит через середину каждого из отрезков, изображённых на рисунке 60.
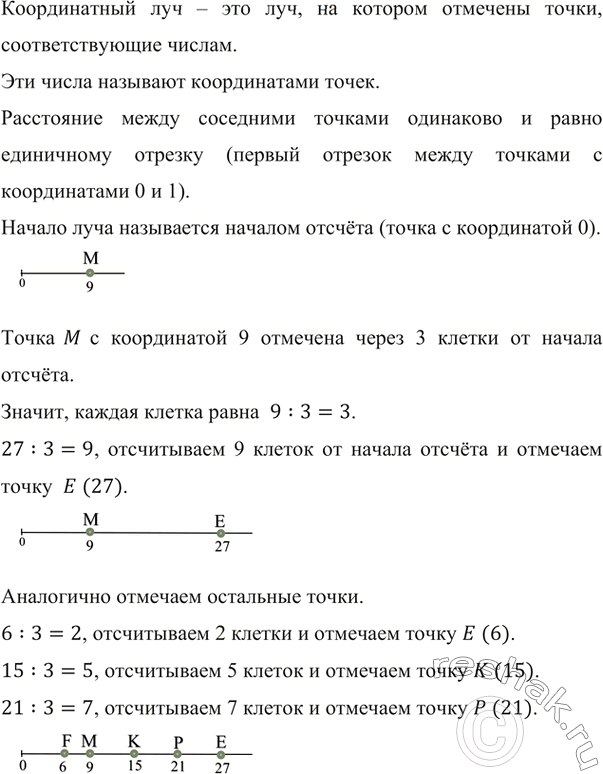
Перенесите в тетрадь рисунок 60. Отметьте на координатном луче точки Е (27), F (6), К (15), P (21).
Похожие решебники
Популярные решебники 5 класс Все решебники
*размещая тексты в комментариях ниже, вы автоматически соглашаетесь с пользовательским соглашением