Упр.135 ГДЗ Мерзляк Полонский 5 класс (Математика)
Решение #1 (Учебник 2024)
Решение #2 (Учебник 2019)

Рассмотрим вариант решения задания из учебника Мерзляк, Полонский, Якир 5 класс, Просвещение:
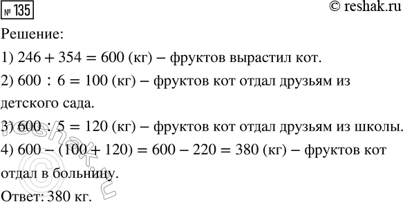
Кот вырастил в своём саду 246 кг яблок и 354 кг груш. Шестую часть всех фруктов он отдал своим друзьям из детского сада, пятую часть всех фруктов — друзьям из школы, а остальное — в больницу. Сколько килограммов фруктов кот отдал в больницу?
Кузнечик за один прыжок перемещается вдоль координатного луча вправо на пять единичных отрезков или влево — на три единичных отрезка. Первый прыжок кузнечик совершает вправо на пять единичных отрезков. Сможет ли он за несколько прыжков из точки О (0) попасть:
1) в точку A (7); 2) в точку В (8)?
Похожие решебники
Популярные решебники 5 класс Все решебники
*размещая тексты в комментариях ниже, вы автоматически соглашаетесь с пользовательским соглашением