Упр.125 ГДЗ Мерзляк Полонский 5 класс (Математика)
Решение #1 (Учебник 2024)
Решение #2 (Учебник 2019)
Решение #3 (Учебник 2019)

Рассмотрим вариант решения задания из учебника Мерзляк, Полонский, Якир 5 класс, Просвещение:
Начертите отрезок АВ, длина которого равна 5 см. Постройте окружность радиуса 3 см с центром А и окружность радиуса 4 см с центром В. Сколько существует точек пересечения окружностей? Чему равно расстояние от каждой из этих точек до точки А? до точки В?
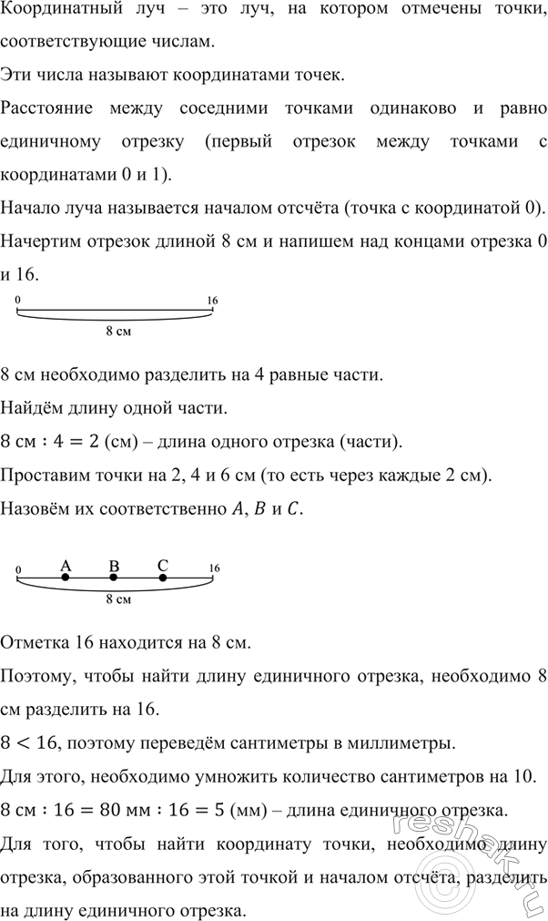
Начертите отрезок длиной 8 см. Над одним концом отрезка напишите число 0, а над другим — 16. Разделите отрезок на четыре равные части. Назовите числа, которые соответствуют каждому штриху деления. Отметьте на полученной шкале числа 3, 7, 9, 10, 13, 14, 15.
Похожие решебники
Популярные решебники 5 класс Все решебники
*размещая тексты в комментариях ниже, вы автоматически соглашаетесь с пользовательским соглашением