🔥ГДЗ под запретом?

Упр.117 ГДЗ Никольский Потапов 9 класс (Алгебра)

Решение #1

Изображение 117. Приведите неравенство:а)-x^2>7-3x  ...

Решение #2

Изображение 117. Приведите неравенство:а)-x^2>7-3x  ...

Рассмотрим вариант решения задания из учебника Никольский, Потапов 9 класс, Просвещение:
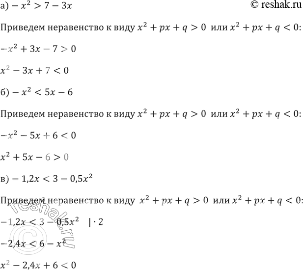
117. Приведите неравенство:
а)-x^2 > 7-3x
б)-x^2 < 5x-6
в)-1,2x < 3-0,5x^2
к виду х2 + рх + q > 0 или х2 + рх + q < 0.
*Цитирирование задания со ссылкой на учебник производится исключительно в учебных целях для лучшего понимания разбора решения задания.
*К сожалению, временные проблемы с публикацией комментариев с мобильных устройств.