🔥ГДЗ под запретом?

Упр.115 ГДЗ Никольский Потапов 9 класс (Алгебра)

Решение #1

Изображение 115. Приведите неравенство:а) 7>3x-5x^2    б) 2x>-3+2x^2   в) 13x^2-5x^2  к виду ах2 + Ьх + с > 0 или ах^2 + Ьх + с <...

Решение #2

Изображение 115. Приведите неравенство:а) 7>3x-5x^2    б) 2x>-3+2x^2   в) 13x^2-5x^2  к виду ах2 + Ьх + с > 0 или ах^2 + Ьх + с <...

Рассмотрим вариант решения задания из учебника Никольский, Потапов 9 класс, Просвещение:
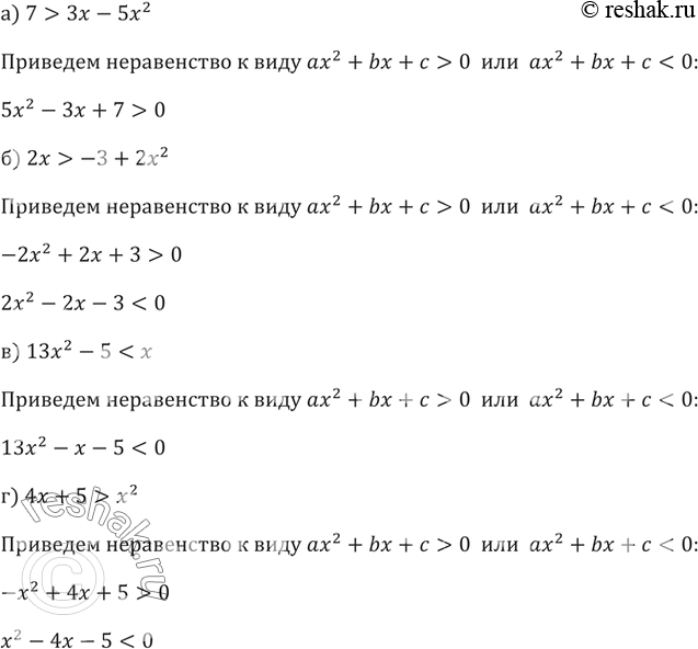
115. Приведите неравенство:

а) 7 > 3x-5x^2
б) 2x > -3+2x^2
в) 13x^2-5 < x
г) 4x+5 > x^2
к виду ах2 + Ьх + с > 0 или ах^2 + Ьх + с < 0.
*Цитирирование задания со ссылкой на учебник производится исключительно в учебных целях для лучшего понимания разбора решения задания.
*К сожалению, временные проблемы с публикацией комментариев с мобильных устройств.