🔥ГДЗ под запретом?

Упр.112 ГДЗ Никольский Потапов 9 класс (Алгебра)

Решение #1

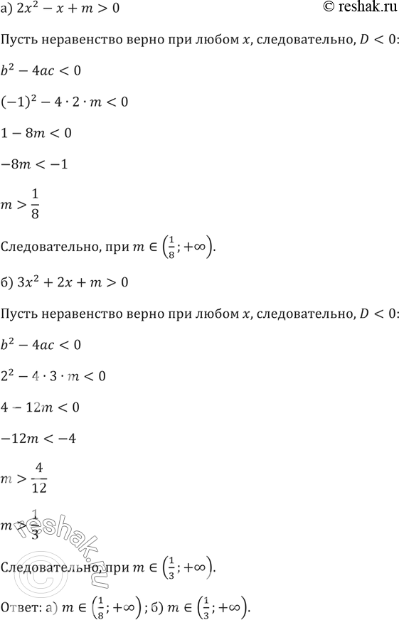
Изображение 112.	Исследуем. Найдите все значения m, при каждом из которых неравенство верно при любом значении х:а) 2x^2-x+m>0  б) 3x^2+2x+m>0   ...

Решение #2

Изображение 112.	Исследуем. Найдите все значения m, при каждом из которых неравенство верно при любом значении х:а) 2x^2-x+m>0  б) 3x^2+2x+m>0   ...

Рассмотрим вариант решения задания из учебника Никольский, Потапов 9 класс, Просвещение:
112. Исследуем. Найдите все значения m, при каждом из которых неравенство верно при любом значении х:

а) 2x^2-x+m > 0
б) 3x^2+2x+m > 0
*Цитирирование задания со ссылкой на учебник производится исключительно в учебных целях для лучшего понимания разбора решения задания.
*К сожалению, временные проблемы с публикацией комментариев с мобильных устройств.