Задание ЕГЭ 5 Параграф 110 ГДЗ Мякишев 10 класс (Физика)
Решение #1

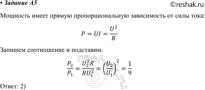
Рассмотрим вариант решения задания из учебника Мякишев, Буховцев 10 класс, Просвещение:
A5. Как изменится мощность, потребляемая электрической лампой, если, не изменяя её электрическое сопротивление, уменьшить напряжение на ней в 3 раза?
1) уменьшится в 3 раза
2) уменьшится в 9 раз
3) не изменится
4) увеличится в 9 раз
Похожие решебники
Популярные решебники 10 класс Все решебники
*К сожалению, временные проблемы с публикацией комментариев с мобильных устройств.