Задание ЕГЭ 4 Параграф 110 ГДЗ Мякишев 10 класс (Физика)
Решение #1

Рассмотрим вариант решения задания из учебника Мякишев, Буховцев 10 класс, Просвещение:
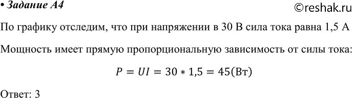
А4. На рисунке показан график зависимости силы тока в лампе накаливания от напряжения на её клеммах.
При напряжении 30 В мощность тока в лампе равна
1) 135 Вт
2) 67,5 Вт
3) 45 Вт
4) 20 Вт
Похожие решебники
Популярные решебники 10 класс Все решебники
*К сожалению, временные проблемы с публикацией комментариев с мобильных устройств.