Задание ЕГЭ 3 Параграф 110 ГДЗ Мякишев 10 класс (Физика)
Решение #1

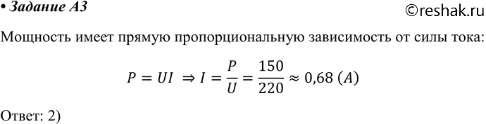
Рассмотрим вариант решения задания из учебника Мякишев, Буховцев 10 класс, Просвещение:
A3. На цоколе лампы накаливания написано: 150 Вт, 220 В. Определите силу тока в спирали при включении лампы в сеть с номинальным напряжением
1) 0,45 А
2) 0,68 А
3) 22 А
4) 220 000 А
Похожие решебники
Популярные решебники 10 класс Все решебники
*К сожалению, временные проблемы с публикацией комментариев с мобильных устройств.