Упр.1092 ГДЗ Мерзляк Полонский 5 класс (Математика)
Решение #1 (Учебник 2024)
Решение #2 (Учебник 2019)

Рассмотрим вариант решения задания из учебника Мерзляк, Полонский, Якир 5 класс, Просвещение:
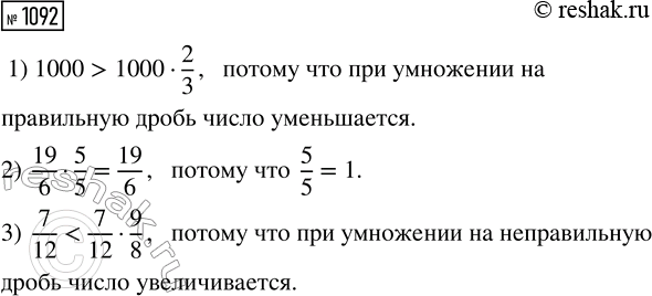
Не выполняя умножения, сравните:
1) 1000 и 1000 · 2/3; 2) 19/6 · 5/5 и 19/6; 3) 7/12 и 7/12 · 9/8.
Заполните таблицу.
Похожие решебники
Популярные решебники 5 класс Все решебники
*размещая тексты в комментариях ниже, вы автоматически соглашаетесь с пользовательским соглашением