Упр.1090 ГДЗ Мерзляк Полонский 5 класс (Математика)
Решение #1 (Учебник 2024)
Решение #2 (Учебник 2019)
Решение #3 (Учебник 2019)

Рассмотрим вариант решения задания из учебника Мерзляк, Полонский, Якир 5 класс, Просвещение:
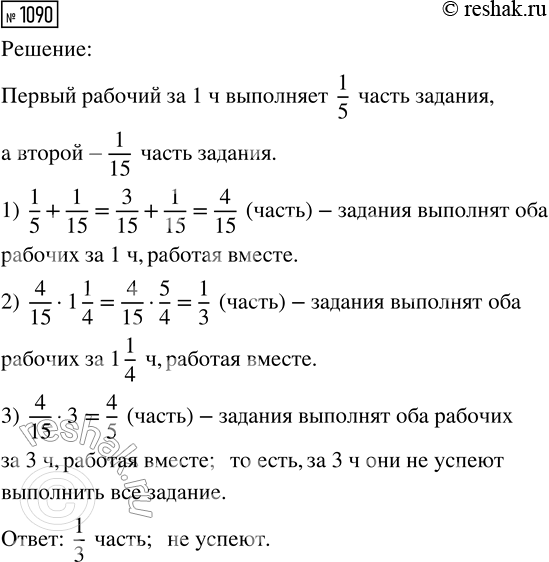
Один рабочий может выполнить производственное задание за 5 ч, а другой — за 15 ч. Какую часть задания они выполнят, если будут работать вместе 1 1/4 ч? Успеют ли они, работая вместе, выполнить задание за 3 ч?
Из двух пунктов, расстояние между которыми равно 260 км, навстречу друг другу одновременно выехали два автомобиля. Скорость одного автомобиля равна 70 км/ч, а скорость второго — 60 км/ч. Какое расстояние будет между автомобилями через 2,5 ч после начала движения?
Похожие решебники
Популярные решебники 5 класс Все решебники
*К сожалению, временные проблемы с публикацией комментариев с мобильных устройств.