Упр.1089 ГДЗ Мерзляк Полонский 5 класс (Математика)
Решение #1 (Учебник 2024)
Решение #2 (Учебник 2019)
Решение #3 (Учебник 2019)

Рассмотрим вариант решения задания из учебника Мерзляк, Полонский, Якир 5 класс, Просвещение:
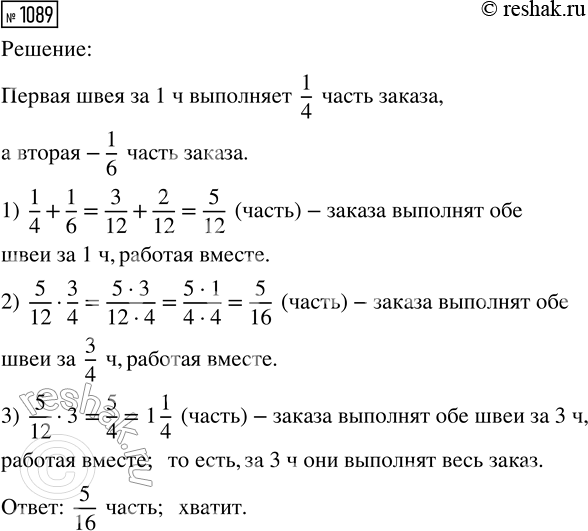
Одна швея может выполнить заказ за 4 ч, а другая — за 6 ч. Какую часть заказа они выполнят за 3/4 ч, работая вместе? Хватит ли им 3 ч, чтобы, работая вместе, выполнить заказ?
Иван Трудолюб собрал по 1 200 ц кукурузы с одного гектара поля, площадь которого составляла 12,5 га. Для перевозки урожая он арендовал грузовики, каждый из которых перевозил по 2,5 т и сделал по 15 рейсов. Сколько грузовиков арендовал Иван Трудолюб?
Похожие решебники
Популярные решебники 5 класс Все решебники
*К сожалению, временные проблемы с публикацией комментариев с мобильных устройств.