Задание ЕГЭ 2 Параграф 10 ГДЗ Мякишев 10 класс (Физика)
Решение #1

Рассмотрим вариант решения задания из учебника Мякишев, Буховцев 10 класс, Просвещение:
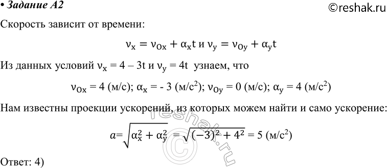
A2 Проекции скорости на оси ОХ и OY изменяются согласно уравнениям vx = 4 - 3t, vy = 4t. Ускорение, с которым движется точка, равно
1) 2 м/с2
2) 4 м/с2
3) -1 м/с2
Похожие решебники
Популярные решебники 10 класс Все решебники
*К сожалению, временные проблемы с публикацией комментариев с мобильных устройств.