Упр.1.36 ГДЗ Дорофеев Суворова 9 класс (Алгебра)
Решение #1

Рассмотрим вариант решения задания из учебника Дорофеев, Суворова, Бунимович 9 класс, Просвещение:
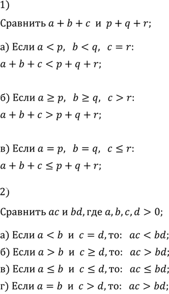
Сравните a+b+c и p+q+r, если:
а) a < p, b < q, c=r;
б) a?p, b?q, c > r;
в) a=p, b=q, c?r;
Сравните ас и bd, где a,b,с,d — положительные числа, если:
а) а < b, с = d; в) а < b, с?d;
б) a > b, c?d; г) a=b, c > d;
Популярные решебники 9 класс Все решебники
*К сожалению, временные проблемы с публикацией комментариев с мобильных устройств.