Упр.60.19 ГДЗ Мордкович 10-11 класс (Алгебра)
Решение #1
Решение #2

Рассмотрим вариант решения задания из учебника Мордкович, Семенов 11 класс, Мнемозина:
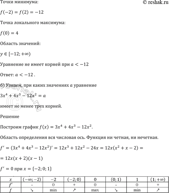
60.19 При каких значениях а:
а) уравнение х^4 - 8х^2 + 4 = а не имеет корней;
б) уравнение Зх^4 + 4x^3 - 12x^2 = а имеет не менее трёх корней?
Похожие решебники
Популярные решебники 11 класс Все решебники
*размещая тексты в комментариях ниже, вы автоматически соглашаетесь с пользовательским соглашением