Упр.60.18 ГДЗ Мордкович 10-11 класс (Алгебра)
Решение #1
Решение #2

Рассмотрим вариант решения задания из учебника Мордкович, Семенов 11 класс, Мнемозина:
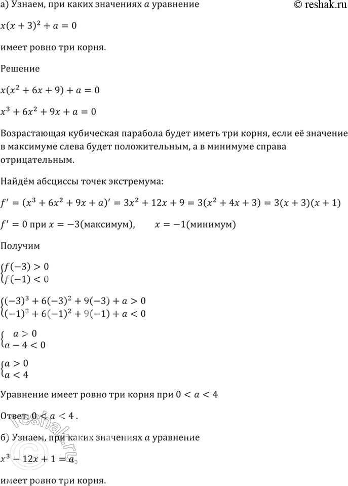
60.18 При каких значениях а имеет ровно три корня уравнение:
а) х (х + З)^2 + а = 0;
б) х^3 - 12х + 1 = а?
Похожие решебники
Популярные решебники 11 класс Все решебники
*К сожалению, временные проблемы с публикацией комментариев с мобильных устройств.