Упр.6.32 ГДЗ Мордкович 10-11 класс (Алгебра)
Решение #1
Решение #2

Рассмотрим вариант решения задания из учебника Мордкович, Семенов 10 класс, Мнемозина:
6.32
a) |sin(t)| = 1;
6) корень(1 - sin^2 (t)) = 1/2;
РІ) |cos(t)| = 1;
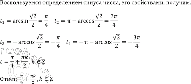
г) корень(1 - cos^2 (t)) = корень(2)/2.
Похожие решебники
Популярные решебники 10 класс Все решебники
*размещая тексты в комментариях ниже, вы автоматически соглашаетесь с пользовательским соглашением