Упр.56.32 ГДЗ Мордкович 10-11 класс (Алгебра)
Решение #1
Решение #2

Рассмотрим вариант решения задания из учебника Мордкович, Семенов 11 класс, Мнемозина:
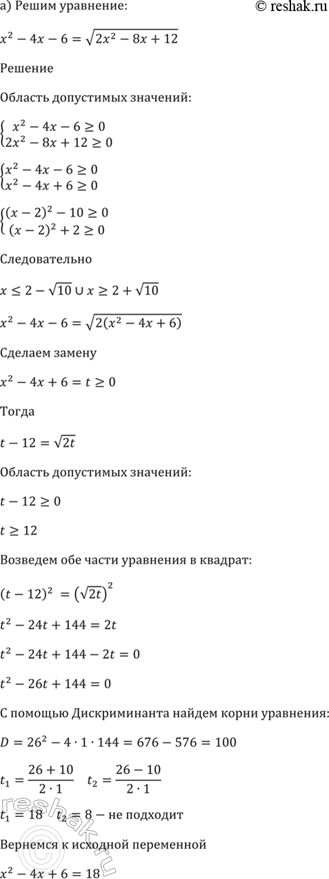
56.32
а) x^2 - 4x - 6 = корень(2x^2 - 8x + 12);
б) корень(x^2 - 3x + 5) + x^2 = 3x + 7.
Похожие решебники
Популярные решебники 11 класс Все решебники
*размещая тексты в комментариях ниже, вы автоматически соглашаетесь с пользовательским соглашением