Упр.56.27 ГДЗ Мордкович 10-11 класс (Алгебра)
Решение #1
Решение #2

Рассмотрим вариант решения задания из учебника Мордкович, Семенов 11 класс, Мнемозина:
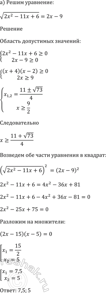
56.27
a) корень(2x^2 - 11x + 6) = 2x - 9;
б) корень(x^2 + 2x - 8) = 2х - 4.
Похожие решебники
Популярные решебники 11 класс Все решебники
*К сожалению, временные проблемы с публикацией комментариев с мобильных устройств.