Упр.56.16 ГДЗ Мордкович 10-11 класс (Алгебра)
Решение #1
Решение #2

Рассмотрим вариант решения задания из учебника Мордкович, Семенов 11 класс, Мнемозина:
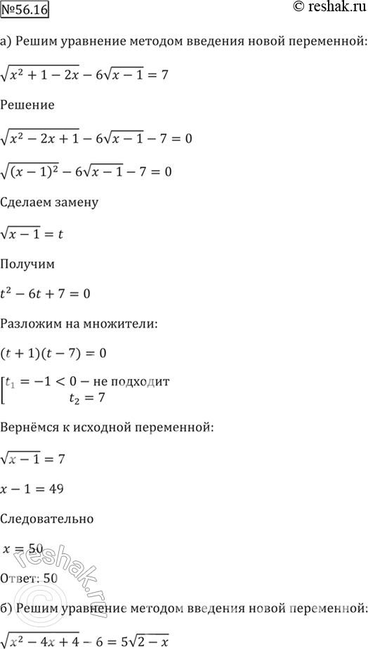
56.16
а) корень(x^2 + 1 - 2х) - 6корень(x - 1) = 7;
б) корень(x^2 - 4х + 4) - 6 = 5корень(2 - х).
Похожие решебники
Популярные решебники 11 класс Все решебники
*размещая тексты в комментариях ниже, вы автоматически соглашаетесь с пользовательским соглашением