Упр.56.13 ГДЗ Мордкович 10-11 класс (Алгебра)
Решение #1
Решение #2

Рассмотрим вариант решения задания из учебника Мордкович, Семенов 11 класс, Мнемозина:
56.13
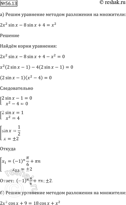
а) 2x^2 sin x - 8 sin x + 4 = х^2;
б) 2x^2 cos x + 9 = 18 cos x + х^2.
Похожие решебники
Популярные решебники 11 класс Все решебники
*размещая тексты в комментариях ниже, вы автоматически соглашаетесь с пользовательским соглашением