Упр.56.15 ГДЗ Мордкович 10-11 класс (Алгебра)
Решение #1
Решение #2

Рассмотрим вариант решения задания из учебника Мордкович, Семенов 11 класс, Мнемозина:
56.15 Решите уравнение методом введения новой переменной:
а) 8х^6 + 7х^3 - 1 = 0;
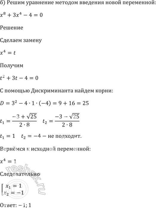
б) х^8 + Зх^4 - 4 = 0.
Похожие решебники
Популярные решебники 11 класс Все решебники
*размещая тексты в комментариях ниже, вы автоматически соглашаетесь с пользовательским соглашением