Упр.54.11 ГДЗ Мордкович 10-11 класс (Алгебра)
Решение #1
Решение #2

Рассмотрим вариант решения задания из учебника Мордкович, Семенов 11 класс, Мнемозина:
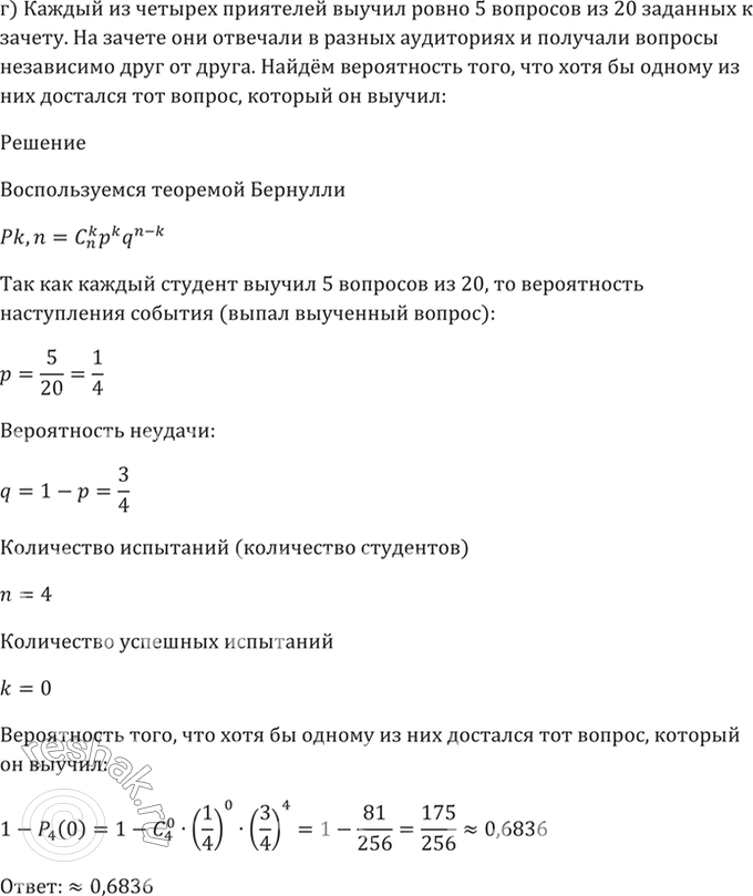
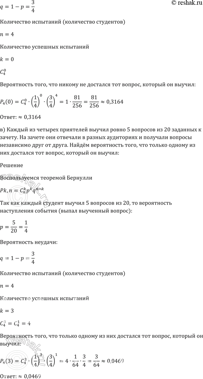
54.11 Каждый из четырёх приятелей выучил ровно 5 вопросов из 20 заданных к зачёту.
На зачёте они отвечали в разных аудиториях и получали вопросы независимо друг от друга.
Найдите вероятность того, что:
а) каждому достался тот вопрос, который он выучил;
б) никому не достался вопрос, который он выучил;
в) только одному из них достался тот вопрос, который он не выучил;
г) хотя бы одному из них достался тот вопрос, который он выучил.
Похожие решебники
Популярные решебники 11 класс Все решебники
*размещая тексты в комментариях ниже, вы автоматически соглашаетесь с пользовательским соглашением